金秋十月,一年一度的第二十届全国农药交流会于2020年10月10日~13日在上海召开。
农药行业正值格局重塑关键时期,行业发展面临新机遇、新挑战;安全监管和环保政策趋严,产业布局调整、结构优化,企业发展压力进一步加大;世界经济形势严峻复杂,疫情与贸易战叠加加速全球价值链重构;金融对石化行业影响进一步加深。在此大背景下,本届大会围绕“以创新激发行业活力,用链接引领产业融合”的主题,分析行业当前面临的新形势,关注行业新法规的颁布与实施,聚焦中国农药工业转型升级和技术创新、清洁生产技术与环境保护,直面困难,迎面挑战,共话产业优化新布局,探索企业创新新思路。
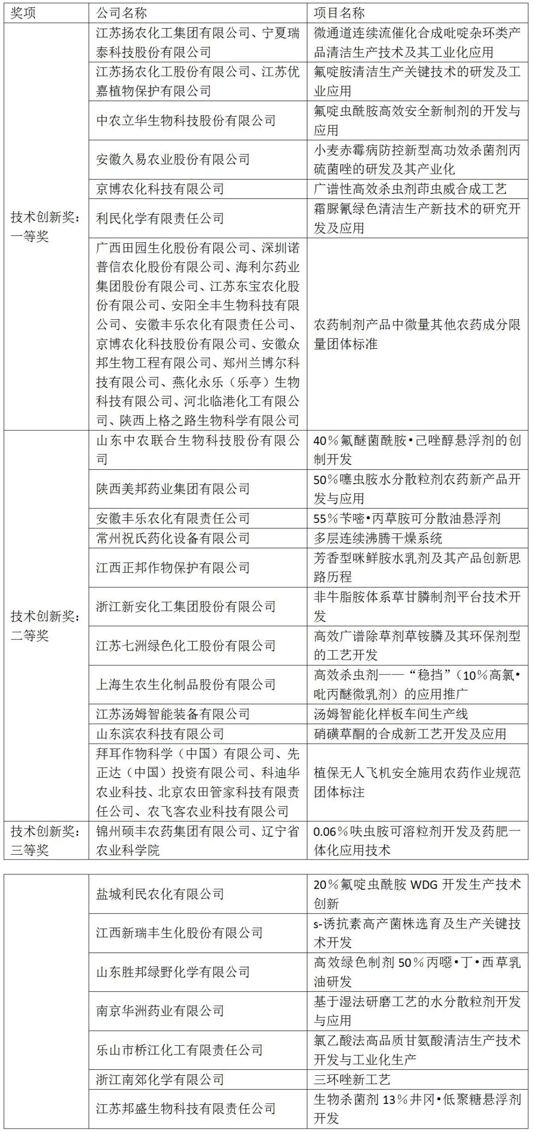
会议发布了2019年中国农药出口额三十强名单(表1)、中国农药行业获得HSE认证的企业名单(表2)、技术创新奖获奖名单(表3)和市场贡献奖获奖名单(表4)。
表1 2019年中国农药出口额三十强名单

01
山东潍坊润丰化工股份有限公司
山东潍坊润丰化工股份有限公司设立于2005年6月,在山东省会济南设有战略管理与运营本部,在山东潍坊、山东青岛、宁夏平罗、阿根廷等拥有4处制造基地,业务覆盖60多个国家,面向全球客户提供植物保护产品和服务,植物保护产品出口额已连续七年排名全国前三位。先后获得“中国化工企业经济效益500强企业”、“农药制造行业效益十佳企业”、“中国农药出口额30强”、“中国农药制造业100强企业”、“中国农药创新贡献奖”等各类荣誉称号。
公司分布全球的四处制造基地,具备多种植物保护产品的原药合成与制剂加工能力,涵盖除草剂、杀菌剂、杀虫剂等,公司管理规范,安全环保设施配套齐全,生产装备精良,检测仪器先进,先后通过了ISO9001:2015质量管理体系认证、ISO14001:2015环境管理体系认证和GB/T28001—2011职业健康安全管理体系认证。
02
江苏扬农化工股份有限公司
江苏扬农化工股份有限公司成立于1999年,公司注册资本3.09亿元,为国家重点高新技术企业。中国拟除虫菊酯类农药生产基地,全国化工企业环境保护先进单位。公司积极发展环境友好型农药,现拥有省拟除虫菊酯类农药工程研究中心、省农药清洁生产技术重点实验室、全国农药标准化技术委员会拟除虫菊酯工作组等创新平台。
多年来,公司以振兴民族菊酯工业为己任,坚持自主创新,实施名牌战略,积极推进我国农药产业结构升级。现已形成以菊酯为核心,农药为主导,精细化学品为补充的多元化产品格局,4个产品填补国际空白,30多个产品填补国内空白。2017年公司菊酯产品被国家工信部认定为单项冠军产品。“墨菊”被认定为“江苏省重点培育和发展的国际知名品牌”,入选“江苏省双百品牌”产品。同年,子公司——江苏优嘉植物保护有限公司入选全国绿色制造示范单位名单,获得“绿色工厂”称号。
03
北京颖泰嘉和生物科技股份有限公司
北京颖泰嘉和生物科技股份有限公司于2015年10月20日成功在新三板挂牌,证券简称为颖泰生物,股票代码为833819。该公司是以研发为基础,市场需求为先导的农化产品供应商,主要从事农药中间体、原药及制剂产品的研发、合规生产和GLP技术服务,通过将高品质产品销售给优质客户,服务于全球植保市场。公司先后获得国家高新技术企业、北京市企业技术中心、十百千工程重点培育企业和中国农药企业百强等多项荣誉称号,连续多年蝉联农药出口企业冠军。
04
四川省乐山市福华通达农药科技有限公司
四川省乐山市福华通达农药科技有限公司(简称“福华通达”)成立于2007年。公司现有员工2,500余人,年产值上百亿元,产品远销全球127个国家和地区,在全球有17个分支机构,连续三年位居中国农药出口前三名,也是四川省的出口大户之一。
该公司主要从事除草剂系列产品的研发、生产和销售。经过十余年的发展,公司已跻身中国化工企业100强和世界农化20强。正致力于从“传统制造业”向“高端制造业+服务业”转型发展。将来,通过技术改造和兼并重组等方式,力争打造除草剂领域世界单品冠军。
05
中江国际经济技术合作集团公司海外进出口分公司
中国江苏国际经济技术合作集团公司海外进出口分公司成立于2002年,是省属国有大型外贸公司。经营范围为自营各类商品的进出口业务。经营的品种有化工农药、医药保健品、五金机电、建材家居以及轻工礼品等商品。中江海外进出口公司拥有一支善经营、业务精、能力强、效率高的业务员队伍,在经营中秉承专业化、多样化的发展思路,与30多个国家和地区建立了贸易关系,年进出口额逾2亿美元,在国际市场上享有良好的商誉。
公司被国务院有关部门评为中国 500 家最大服务行业企业;被商务部中国对承包工程商会表彰为“ 2000 — 2002 年度全国对外承包工程、对外劳务合作优秀企业”,成为全国千余家外经企业中唯一获得“双优”的企业;被江苏省政府评为“第五批省级重合同守信用企业”、“对外经济技术合作先进企业”和“出口创汇先进企业”等。此外,公司自 1995 年以来连续 12 年被美国《工程新闻纪录》评为全球最大的 225 家承包商之一,并已通过 ISO9001 质量管理、ISO14001 环境管理和 GB/T28001 职业健康安全三位一体管理体系认证。公司进出口贸易位列江苏省十大外贸集团之一。
表2 中国农药行业HSE合规企业名单
企业名称 |
江苏龙灯化学有限公司 |
安徽华星化工有限公司 |
江苏优士化学有限公司 |
江苏丰山集团股份有限公司 |
龙灯作物科技(天津)有限公司 |
江苏长青农化股份有限公司 |
京博农化科技股份有限公司 |
江苏艾津作物科技集团有限公司 |
潍坊中农联合化工有限公司 |
山东省联合农药工业有限公司 |
表3 技术创新奖获奖企业与项目名单

表4 市场拓展奖获奖名单

